- 全部
- 最热
- 精华
- AI时代的挑战与机遇——咨询工程师角色变革思考
对工程咨询行业而言,AI的到来既带来了新的工作方式,也提出了新的要求。作为以专业智力服务为核心的行业,咨询工程师面临着技术赋能与角色转变的双重考验。理解并适应这种变化,已成为咨询工程师保持竞争力、实
投资咨询-钟梦真4天前140 - 招标代理行业如何良性竞争
公平竞争是经济发展的灵魂,也是代理行业高质量发展的核心。当前代理行业竞争激烈,“内卷”突出,代理费率走低、拼价降服务等粗放发展模式造成行业“多输”,还滋生评审串通、违规收费等乱象,破坏政府采购市场秩
招标采购-赵紫欣5天前140 - 造价咨询行业的出路在哪里
造价咨询行业的出路在哪里 曾经被誉为项目“金算盘”的造价师,如今专业尊严受到严重挑战。清单注水、签证倒签、结算报告“美化”等现象时有发生,专业判断让位于利益考量,行业信任度大幅下滑。 价格战已成为悬
造价咨询-王俊腾2026-02-14 15:31:50683 - 全过程工程咨询背景下强化建筑工程监理工作的意义所在?
1、保障工程建设全过程质量与安全监理工作是守护质量与安全底线的核心力量,全过程监理突破传统施工阶段单一监督的局限,将质量管控与安全防范贯穿于项目决策、设计、施工至竣工的每个环节,通过事前预防、事中把
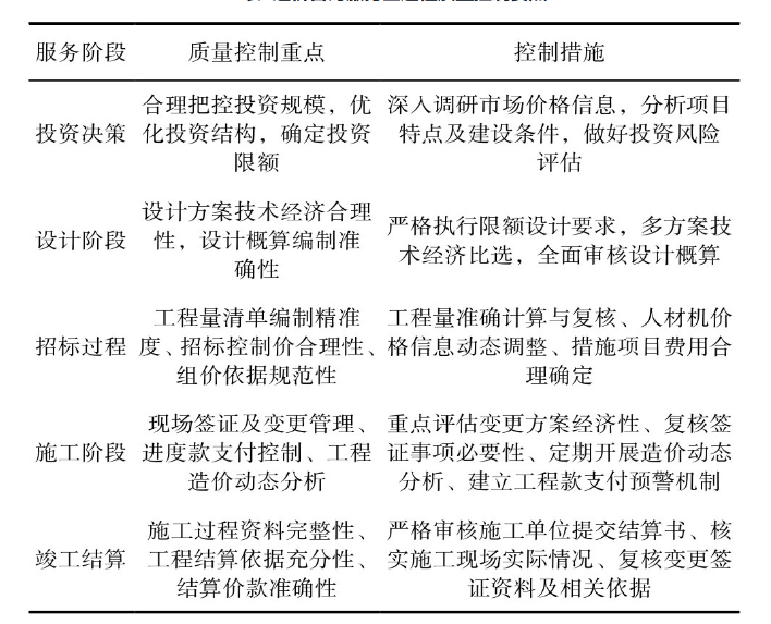
工程监理-钟梦真2026-02-13 11:05:03333 - 建筑工程造价咨询服务能力提升策略有哪些?

1、完善造价咨询全过程质量控制体系现代工程管理对造价咨询服务提出更高要求,企业必须建立科学合理的质量控制机制。2、打造数字化智能造价咨询服务平台在数字化转型浪潮下,为满足工程项目精细化管理需求,打造
造价咨询-钟梦真2026-02-12 18:25:06443 - 传统CAD转型进化到BIM设计是必然选择吗
建筑行业正经历BIM技术革新,其从推广到普及的路径,与15年前手工绘图向CAD二维制图的转型高度相似,均需历经三大阶段,而当前BIM正处于第一阶段的临界点。技术迭代的首阶段是普遍观望,因未知收益、需
勘察设计-赵紫欣2026-02-12 15:42:43473 - 建工领域造价咨询中合同管理与风险管控要点有哪些?
在建工领域造价咨询工作中,合同管理与风险管控是贯穿项目全生命周期的核心环节,直接关系到项目造价的合理性、可控性,更是规避各类经济纠纷、保障各方权益的关键。合同管理作为造价咨询的基础,需重点明确计价方
造价咨询-谭辉2026-02-10 17:18:23493 - 数智化浪潮下,AI赋能政府采购代理行业带来新变革
当下数智化时代的浪潮席卷各行各业,政府采购代理行业正面临从传统模式向智能化转型的关键节点,市场对招标采购工作提出了透明化、智能化、简便化的新要求,而以DeepSeek为代表的AI技术,正成为推动行业
招标采购-樊乐怡2026-02-10 15:40:18513 - EPC项目中标签约后是否必须财政评审?
EPC项目中标签约后是否需要财政评审,无全国统一的法律强制要求,但政府投资项目普遍受地方财政管理规定约束,多数地区要求在施工前或合同签订后完成预算评审。1. 法律层面:无强制规定从国家法律法规层面看
造价咨询-赵紫欣2026-02-10 13:53:04373 - 从26年中央一号文看建筑业发展前景
从26年中央一号文看建筑业发展前景 2026年2月3日,发布《中共中央国务院关于锚定农业农村现代化 扎实推进乡村全面振兴的意见》。这是“十五五”时期的首个中央一号文件。文件中强调“因地制宜”、“分类
其他相关-王俊腾2026-02-09 12:00:47410 - “政府采购”与“招标投标”有什么区别?
实践中政府采购与招投标易被混淆,二者既密切关联又存在本质差异。政府采购涵盖货物、工程和服务,其中工程招投标适用《招标投标法》,而《政府采购法》(2003年实施,实体法)与《招标投标法》(1999年实
招标采购-赵紫欣2026-02-09 11:51:30803 - 投标文件封面的签署日期在截止日期之后,投标应该被否决吗?
问题重视: 某国企招标项目的投标截止日期是11月1日上午10点整。投标人小李在11月1日8点稳妥地将密封好的投标文件送达了指定地点。本以为万事大吉,可回去后他翻看文件副本,惊出一身冷汗——投标文件封
招标采购-张启明2026-02-06 10:18:35580 - 全过程咨询的核心要义
从哲学层面看,全过程咨询实现了三大根本性转变:从碎片化到一体化,从对立博弈到价值共生,从成本控制到价值创造。它将建设项目全生命周期视为一个有机整体,咨询方的角色从项目某一阶段的“裁判”或“审计员”,
造价咨询-高文杰2026-02-06 09:46:25614 - 勘察设计中的设计是指哪些设计?
工程勘察设计是说工程勘察和工程设计两件事。勘察和设计都是工程实施前的极其重要的环节。勘察和设计之间有很紧密的关系。工程勘察 是用专业技术、设备对工程地址一定范围内的地形、地貌、地势,地质成因及构成,
勘察设计-高文杰2026-02-06 09:40:05543 - 项目减少的当下,我们为何仍需要监理
“工程监理还有存在意义吗?”这是行业深度调整期的热门议题。当成本成为首要考量,监理的价值备受审视,答案需回归工程建设逻辑与职业本质。当前行业面临双重困境:项目锐减引发低价竞争,监理服务质量缩水,行业
工程监理-吕鹏2026-01-30 10:03:201005 - 最高投标限价编制依据与编制缺陷责任
最高投标限价是招标人依据规范、工程特点及市场水平编制的最高报价限额,其编制合规性与准确性直接影响招投标秩序,以下从编制依据和缺陷责任两方面说明。一、核心编制依据需以法定、技术、市场及特殊依据为支撑:
招标采购-赵紫欣2026-01-29 17:46:141083 - 浅谈招标代理行业“内卷”现象
公平竞争是经济发展的灵魂,也是建设全国统一大市场的重要保障。在政府采购代理行业,“内卷”现象日益凸显,表现为低价竞争、服务降级、粗放发展,导致行业陷入“多输”局面,并衍生出评审串通、违规收费等乱象,
招标采购-张启明2026-01-28 15:16:48882 - 工程结算审核超预算处理要点
工程结算审核是造价管控收尾关键环节,超预算问题易引发成本失控、甲乙双方纠纷,影响项目效益与履约质量。处理超预算需遵循“先定责、再核量价、后定方案”原则,兼顾效率与合作。一、核查原因,精准定责以书面资
交付管理-吕鹏2026-01-28 14:11:181244 - 造价工程师考级能带来哪些职业成长?
在建工行业精细化发展的当下,造价工程师考级早已不是简单的证书加持,而是贯穿职业全程的能力进阶抓手,从入门到资深,从执行到决策,为从业者搭建起清晰的成长阶梯,带来多维度的职业突破。考级核心价值在于夯实
资格职称-谭辉2026-01-28 11:29:07874 - 设计阶段工程造价动态管控的主要方法有哪些?
传统建筑工程成本管理模式过于僵化,缺乏灵活性,难以满足目前的市场需要。为此,积极探索工程造价各阶段成本动态管理对策,具有十分重要的现实意义,以下为设计阶段对策分析:1、推进限额设计体系确定工程总投资
造价咨询-钟梦真2026-01-28 11:27:59783